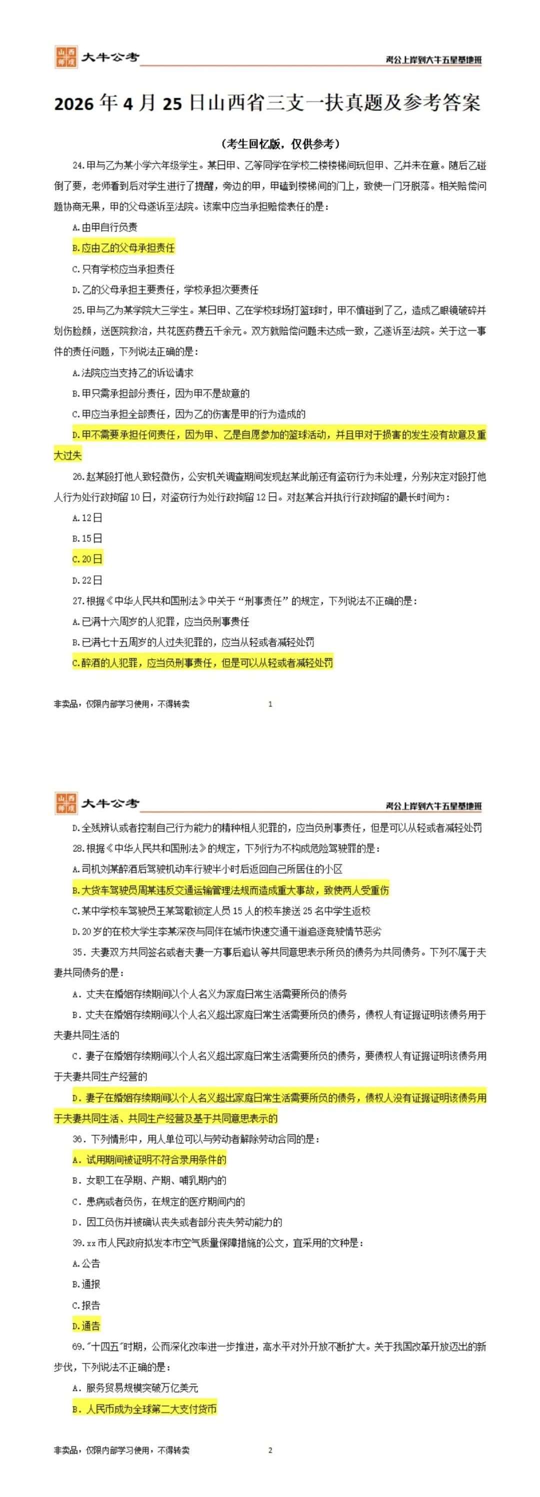
对答案!2026山西三支一扶真题及答案(考生回忆版)出炉!
2026-04-25

💥27国省事全年班火热报名!
📕4.20一期开课中、学至考前!
💯首席师资领衔、系统教学!
💰4月底前全款报再减1500!
💺仅剩10个座位速度约起来!

估分对答案
2026年山西三支一扶
笔试已经结束啦
你发挥得怎么样?欢迎留言区吐槽
不管考得怎么样,趁现在记忆清晰
看看你做对了多少?
我们会陆续更新考生回忆版答案
大家可以参考

完整版查看方式
关注【山西师璞教师】公众号
回复关键词【三支】对答案
提示注意:
因完整版题目解析
需要老师在考后汇集整理
因此题目更新需要时间
请同学们耐心等待
关注公众号获取我们的最新消息哟!
愿大家都能一次上岸!
🔥26届特岗冲刺营6月开课!
📕25天专项课程学至考前!
🉑赠送6人间高标准住宿!
[礼物]提前预约送特岗省版网课!
💺抓紧私聊老师预约占座!

热门视频
-
课堂随拍
课堂随拍 -
教学展示
课堂随拍 -
上岸喜报
优秀学员